人脸识别技术在中国的发展起步于上世纪九十年代末,经历了技术引进-专业市场导入-技术完善-技术应用-各行业领域使用等五个阶段。目前,国内的人脸识别技术已经相对发展成熟,该技术越来越多的被推广到安防领域,延伸出考勤机、门禁机等多种产品,可以全面覆盖煤矿、楼宇、银行、军队、社会福利保障、电子商务及安全防务等领域,人脸识别的全面应用时代已经到来。
人脸识别技术介绍
(1)人脸识别技术流程
人脸识别的技术原理主要包括三大步骤:首先是建立人脸图像数据库,其次是通过各种方式来获得当前要进行识别的目标人脸图像,最后是将目标人脸图像与数据库中既有的人脸图像进行比对和筛选,其技术流程如下:

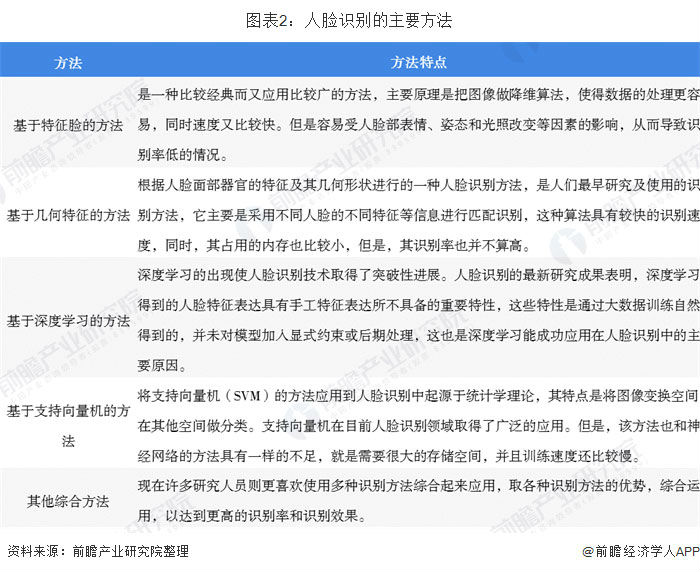
(2)人脸识别的主要方法
人脸识别技术是一个跨越多个学科领域知识的高端技术研究工作,涉及图像处理、生理学、心理学、模式识别等知识,目前比较常见的人脸识别方法包括基于特征脸的方法、基于几何特征的方法、基于深度学习的方法、基于支持向量机的方法以及其他综合方法。

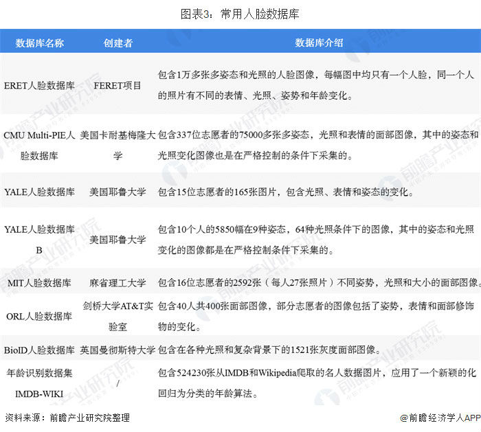
(3)常用人脸数据库介绍
目前世界较为常用的人脸数据库包括:ERET人脸数据库、CMU Multi-PIE人脸数据库、YALE人脸数据库、YALE人脸数据库B、MIT人脸数据库、ORL人脸数据库、BioID人脸数据库、年龄识别数据集IMDB-WIKI等。

人脸识别技术具有非侵犯性
人脸识别是生物特征识别技术的一个重要方向,不同的生物识别技术在细分技术上各具优势,人脸识别技术是非接触和不需要主动接受的,具有非侵犯性。此外,人们对这种技术的排斥心理最小,因此人脸识别技术是一种最友好的生物特征识别技术,并且图像采集可以由安防中的摄像头完成,不需要重新再布置新的采集设备。

行业技术环境十分活跃
截至2019年底,在soopat专利搜索引擎上以“人脸识别”为关键词检索得到20208项专利申请记录,行业技术环境十分活跃。
从申请年来看,2010-2018年,我国专利申请数逐年增长,2018年增加至5618项,为近年来最高,2019年我国人脸识别相关专利申请数达3024项。

2010-2019年中国人脸识别相关专利申请数量变化图(单位:项)
从公开年来看,我国最早于2002年有人脸识别相关专利公开,当年公开数量为1项,随后专利公开量保持快速增长态势,2019年我国人脸识别相关专利公开数量为6700项。

2002-2019年中国人脸识别相关专利公开数量变化图(单位:项)
中国人脸识别技术发明专利申请量超六成
在超2万项的人脸识别技术专利中,发明专利的申请量最多,达12407项,占比为61.40%;其次为实用新型专利,占比为24.76%。

2019年中国人脸识别相关专利申请类型分布(单位:%)
G06K专利申请量过万
从我国人脸识别相关热门专利技术申请分布领域来看,G06K(数据识别、数据表示、记录载体、记录载体的处理)申请量最多,达10134项;其次为G07C(时间登记器或出勤登记器、登记或指示机器的运行、产生随机数、投票或彩票设备、未列入其他类目的核算装置),申请数量为1302项。

2019年中国人脸识别相关专利分布领域(前十位)(单位:项)
人脸识别错误率逐年降低
经过了40多年的发展,人脸识别技术取得了长足进步,根据LFW测试成绩显示,目前最优的系统在千万分之一的误报下达到识别准确率准确率已经超过99.8%,甚至超过了人类的识别程度,错误验证率也控制在0.2%以下。
即使是采用评测标准最严格的FRVT测试,根据2019年7月3日NIST公布的FRVT最新报告显示了全球人脸识别算法的最高水平可以做到在千万分之一误报率下,漏报率降低于0.3%,这意味着千万分位误报下的识别准确率已经超过99%,人脸识别技术的不断进步无疑会促进其在更广泛范围内的应用。

1993-2019年全球人脸识别行业面部识别错误率变动(单位:%)
应用场景广泛,安防和考勤门禁占比较高
目前,人脸识别在考勤/门禁领域的应用最为成熟,约占行业市场的40%左右;安防作为人脸识别最早应用的领域之一,其市场份额占比在30%左右;金融作为人脸识别未来重要的应用领域之一,其市场规模在逐步扩大,目前约占行业的20%。

人脸识别技术应用场景

人脸识别行业应用领域分布结构(单位:%)
三维人脸识别技术是发展主流
从人脸识别技术发展过程来看,未来三维人脸识别是人脸识别主要技术手段,二维人脸识别只是人脸识别发展的过度阶段。实验结果显示,二维人脸识别系统在人脸左右偏转达到40度识别率迅速下降到50%以下;而采用三维人脸识别后,识别率可以提高至少10-20个百分点。
文章来源:前瞻产业研究院
